徐州幼儿师范高等专科学校20体育比赛直播_足球_波胆_买球_篮电竞_在线投注26年高职提前招生简章
2026-02-16体育,足球,波胆,反波胆,角球,串关,大小球,世界杯,欧洲杯,比分,足球比分,赛事,足球赛事,电竞赛事,体育赛事直播,足球直播平台,世界杯直播,足球直播,体育直播,NBA直播,游戏直播,LOL直播第一条 为全面贯彻落实党的教育方针以及江苏省教育厅关于2026年高职院校提前招生的有关文件精神,切实维护学校和考生的合法权益,结合学校实际,特制定本简章。
第二条 学校名称为徐州幼儿师范高等专科学校,招生代码为1232,是经省政府批准、教育部备案的全日制公办普通高等专科学校。学校是江苏省和淮海经济区第一所幼儿师范高等专科学校,是江苏省中国特色高水平高职学校建设单位。2018-2025年,连续八年在全国高职高专院校综合竞争力排行榜中稳居全国幼专首位,连续三年蝉联全国高职高专院校师范类榜首。学校地址:徐州经济技术开发区桃园路6号。
第三条 学校招生工作领导机构是徐州幼儿师范高等专科学校招生委员会。招生委员会作为学校招生工作的领导及决策机构,全面领导学校的招生工作,贯彻执行教育部和有关省(直辖市、自治区)的招生工作政策,研究、制订学校招生政策、招生章程、招生计划及录取规则,并对招生重大事项做出决策。
第四条 学校招生工作组织实施机构是教务处,其主要职责是根据学校的招生规定和实施办法,负责学校招生、录取工作的组织实施。
第六条 结合学校人才培养目标、办学条件等实际情况,统筹高考报名人数、区域协调发展等因素,参考本校近年提前招生计划编制情况,经综合研判并审核后,确定提前招生计划。本校本年度提前招生专业(含专业名称、专业代码、学制等信息)及招生计划以省级招生主管部门核定为准。
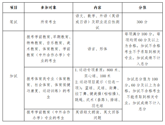
1.考生须参加语文、数学、外语、思想政治、历史、地理、物理、化学、生物、信息技术10门科目的普通高中学业水平合格性考试并取得成绩。具体报考所须“合格”门数要求如下:
报考兼报类专业的考生学业水平10门科目的合格性考试成绩“合格”须7门(含7门)以上;报考学前教育(中外合作办学)专业的考生学业水平10门科目的合格性考试成绩“合格”门数不限。
报考体艺类专业的考生学业水平10门科目的合格性考试成绩“合格”须5门(含5门)以上。
2.我校所有专业对高考外语语种的报考要求不限,但考生参加高职提前招生校测笔试外语科目仅限英语或日语,新生入学后外语课程只安排英语语种。
3.考生的身体条件须符合教育部《普通高等学校招生体检工作指导意见》的有关规定,如色盲、色弱不可以报学前教育、特殊教育、体育教育、运动训练专业,色盲不可以报美术类相关专业等。
第一轮志愿填报时间:2026年3月12日-14日,填报截止时间为3月14日17:00;第二轮志愿填报时间:2026年4月14日9:00至15:00。
2.填报网址:省教育考试院高考综合业务信息管理系统(网址为:的高职院校提前招生申请平台。
4.我校音乐类专业(音乐表演、音乐剧表演)限2026年高考报名报考科类为音乐的艺术类考生报考,须参加相关专业省统考且成绩合格;我校美术类专业(艺术设计、视觉传达设计)限2026年高考报名报考科类为美术的艺术类考生报考,须参加相关专业省统考并取得成绩。
校测工作在江苏省教育考试院指导与监督下,由我校与盐城幼儿师范高等专科学校、苏州幼儿师范高等专科学校、无锡师范高等专科学校、宿迁幼儿师范高等专科学校联合组织命题、考试及评分工作。
1.校测对象:所有填报我校志愿的考生均须参加校测笔试,其中报考师范类专业(早期教育、学前教育、特殊教育、音乐教育、美术教育、体育教育、学前教育(中外合作办学))、体育类专业(体育教育、社会体育、体育保健与康复、运动训练)和学前教育(中外合作办学)专业的考生须参加专业加试,艺术类考生的专业省统考成绩计入总分。
2.校测时间:提前招生校测和录取工作分两轮进行。第一轮校测时间为3月21日,第二轮校测时间为4月19日。已完成公布计划的专业不再进行第二轮招生录取。
5.校测地点:笔试及加试地点在我校碧螺和洞山校区,具体安排、要求将在学校官网另行公布,请考生务必及时关注并遵照执行
7.考生应诚信参考,凡在提前招生考试中违纪违规的,一经查实,依据《国家教育考试违规处理办法》(教育部令第33号)和《普通高等学校招生违规行为处理暂行办法》(教育部令第36号)等严肃处理。考生的违规情况将上报省教育考试院,记入高考诚信电子档案。
录取工作在省教育考试院领导下,学校按照“分数优先,遵循志愿”的原则进行录取。
1.自主就业的退役士兵可加10分;在服役期间荣立二等功以上或被战区(原大军区)以上单位授予荣誉称号的退役军人可加20分。
1.考生语文、数学、外语、思想政治、历史、地理、物理、化学、生物、信息技术10门科目的普通高中学业水平合格性考试,每“合格”一门折算为10分,“不合格”为0分,满分100分。
2.兼报类专业考生总成绩=合格考折算成绩+笔试成绩+政策加分。其中师范类考生加试须合格、体育类考生加试须合格、中外合作办学专业加试须合格方可录取到相应专业。
3.艺术类专业考生总成绩=合格考折算成绩+笔试成绩+专业省统考成绩+政策加分。
1.兼报类专业按考生总成绩择优录取,同分情况按笔试成绩、合格考折算成绩、笔试语文数学总分、笔试语文成绩、笔试数学成绩、笔试外语成绩、综合素质评价等依次排序录取。
2.艺术类专业按考生总成绩择优录取,同分情况按专业省统考成绩、笔试成绩、合格考折算成绩、综合素质评价等依次排序录取。
3.学校按照从高分到低分的顺序,同步处理调剂专业志愿,在不能满足考生专业志愿的情况下,对于服从专业调剂的考生直接安排专业,即专业志愿与调剂专业志愿不设分数级差。
第十五条 校测费用按照苏价费〔2007〕423号文件等有关规定,笔试费用60元/生,加试费用60元/生。
学校严格按照《江苏省物价局江苏省财政厅关于公办高等学校学费标准等有关问题的通知》(苏价费〔2014〕136号)、规定标准收取学费,具体标准为(元/生﹒学年):文科类4700、理科类5100、工科类5300、医学类6200、体育类4800、艺术类6800,合作办学专业学费为18800。住宿费按照苏价费〔2006〕185号、苏价费〔2004〕65号文件执行,标准为800-1400元/年。住宿费标准如有调整,以省发改委省教育厅出台的最新政策为准。
我校全日制在籍在校学生按规定可享受国家奖学金、优秀学生奖学金、新生奖学金、优秀毕业生和单项评优奖励。家庭经济困难学生可申请国家励志奖学金、国家助学金、国家助学贷款、学费减免、求职创业补贴、特殊困难补助、勤工助学及各类社会资助等。
第十八条 按学校转专业文件要求,学生入学后可于第一学年第一学期末提出转专业申请,经资格审查、考试考核后符合条件者可转入其它专业。
第十九条 对在学校规定年限内达到所在专业毕业要求的学生,颁发徐州幼儿师范高等专科学校普通专科毕业证书。
第二十条 按照江苏省教育考试院文件规定,已被提前招生录取的考生,不再参加6月份的普通高考和任何其他形式的录取。确需参加高考的,须向高考报名地县(市、区)招生提出书面申请,经批准后方可参加,但不再参加录取。未被提前招生录取的考生可继续参加全国统一高考。
1.被我校录取的新生,持录取通知书,按学校有关要求和规定的期限到校办理入学手续。因故不能按期入学者,应提前向学校请假。未经请假或请假逾期者,视为放弃入学资格。
2.考生在参加提前招生考试过程中有严重不诚信行为或高考电子档案中有不诚信记录的,我校不予录取。报到时,学校按有关规定对新生入学资格进行审查。审查合格的办理入学手续,予以注册学籍。
3.新生入学后,学校在三个月内按照国家招生规定对入学资格及体检结果进行复查,复查不合格者,取消学籍;情节严重的,移交有关部门调查处理。


